我校学子在大连高校反诈脱口秀大赛中获奖
近日,由大连市反诈中心、中国人民银行大连市分行、共青团大连市中山区委员会联合主办的“笑侃诈骗套路,守护青春钱包!——‘青年反诈在行动’大连高校反诈脱口秀大赛”圆满落幕。本次大赛自9月5日启动以来,覆盖全市29所高校,吸引了众多青年学子踊跃参与。
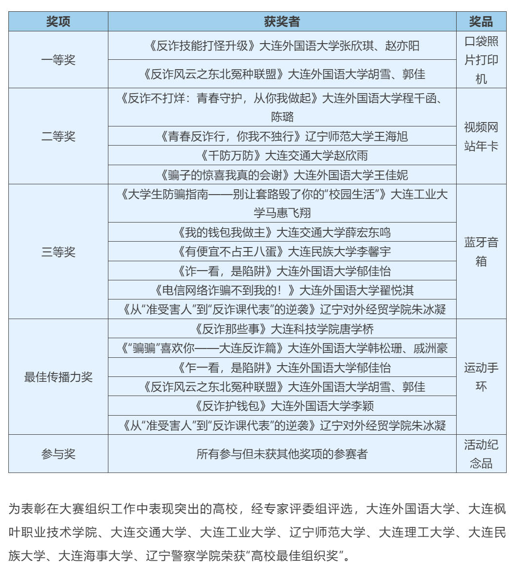
大赛历经作品征集、专业评审初选等环节,共有41部优秀作品脱颖而出,进入大众投票阶段,累计吸引3.9万人次浏览关注,反响热烈。我校各二级学院广泛宣传动员,积极组织学生参与创作,学生作品斩获了包括一、二、三等奖、最佳传播力奖在内的多个奖项,学校因此荣获“最佳组织奖”,充分展现了我校在反诈宣传教育及学生综合素质培养方面的显著成效。
学生获奖名单
一等奖
《反诈技能打怪升级》新闻与传播学院 张欣琪、赵亦阳
《反诈风云之东北冤种联盟》汉学院 胡雪、郭佳
二等奖
《反诈不打烊:青春守护,从你我做起》高级翻译学院 程千函、陈璐
《骗子的惊喜我真的会谢》欧洲语言学院 王佳妮
三等奖
《诈一看,是陷阱》新闻与传播学院 郁佳怡
《电信网络诈骗不到我的!》国际教育学院 翟悦淇
最佳传播力奖
《“骗骗”喜欢你——大连反诈篇》软件学院 韩松珊、戚洲豪
《乍一看,是陷阱》新闻与传播学院 郁佳怡
《反诈风云之东北冤种联盟》汉学院 胡雪、郭佳
《反诈护钱包》亚非语言学院 李颖
参与奖
所有参与但未获其他奖项的参赛者


此次反诈脱口秀大赛以青年学子喜闻乐见的艺术形式,将严肃的反诈知识融入轻松幽默的表演中,有效激发了同学们学习反诈知识、传播安全理念的热情。我校学子的优异表现,不仅体现了他们出色的创意才华和舞台表现力,更彰显了当代青年积极参与社会治理、勇担社会责任的精神风貌。学校将继续支持和鼓励学生参与此类具有现实教育意义的活动,共同筑牢校园反诈防骗的安全防线,构建平安和谐校园。